Marketing

1、軟件用戶從初次(ci)訪問企(qi)業(ye)網(wang)站到(dao)跟該企(qi)業(ye)訂購(gou)產品的整個過程(cheng),可(ke)將(jiang)其(qi)分成三個階(jie)(jie)段(duan):網(wang)站建(jian)設階(jie)(jie)段(duan)、營(ying)銷(xiao)(xiao)推廣(guang)階(jie)(jie)段(duan)和在線(xian)業(ye)務管(guan)理階(jie)(jie)段(duan)。模塊中應包括:網(wang)站建(jian)設、搜(sou)索引擎(qing)營(ying)銷(xiao)(xiao)、郵件推廣(guang)、網(wang)絡(luo)溝通、信息搜(sou)索與發布、搜(sou)索引擎(qing)優化、網(wang)絡(luo)廣(guang)告制作(zuo)、、客戶服(fu)務、在線(xian)銷(xiao)(xiao)售(shou)等(deng)技能(neng)的專項實(shi)訓,也能(neng)將(jiang)專項實(shi)訓匯(hui)總(zong),方便學生開展企(qi)業(ye)網(wang)站綜合營(ying)銷(xiao)(xiao)、作(zuo)出網(wang)絡(luo)營(ying)銷(xiao)(xiao)效果評估等(deng)的集中實(shi)訓。
2、思沃(wo)網(wang)(wang)絡(luo)營(ying)銷(xiao)模擬實訓系統是(shi)在(zai)綜合目前(qian)流行的(de)網(wang)(wang)絡(luo)營(ying)銷(xiao)途徑和(he)網(wang)(wang)絡(luo)工具的(de)基(ji)礎(chu)上,結(jie)合學(xue)生理論學(xue)習(xi)在(zai)實踐(jian)中(zhong)的(de)不足設計(ji)而成的(de)一(yi)款營(ying)銷(xiao)技能實訓平臺教學(xue)軟(ruan)件。
3、學(xue)生(sheng)不僅(jin)可進行(xing)系統性、模塊(kuai)化學(xue)習(xi)和模擬實(shi)(shi)踐、掌握網絡(luo)營(ying)銷實(shi)(shi)踐方面的(de)技(ji)(ji)能(neng)還可實(shi)(shi)現(xian)網絡(luo)營(ying)銷基(ji)礎理論(lun)知(zhi)識和實(shi)(shi)踐技(ji)(ji)能(neng)的(de)有效結合,使學(xue)員(yuan)獲得從瀏(liu)覽(lan)學(xue)習(xi)網站(zhan)營(ying)銷達到自行(xing)設計(ji)、運營(ying)、管理營(ying)銷網站(zhan)的(de)能(neng)力,為(wei)學(xue)生(sheng)提供(gong)了多(duo)層次、多(duo)角度(du)的(de)實(shi)(shi)踐平臺(tai)。
4、能(neng)夠(gou)直(zhi)觀理(li)(li)解網絡營(ying)銷(xiao)原(yuan)理(li)(li)和(he)(he)(he)應用過程(cheng),幫助學員分析、理(li)(li)解網絡營(ying)銷(xiao)的(de)(de)各(ge)種(zhong)工具和(he)(he)(he)方法操作過程(cheng)管理(li)(li)。實(shi)現理(li)(li)論知識(shi)(shi)與實(shi)踐的(de)(de)有效結合,認識(shi)(shi)和(he)(he)(he)掌握多(duo)種(zhong)網絡營(ying)銷(xiao)工具。理(li)(li)解多(duo)種(zhong)網絡營(ying)銷(xiao)工具之間的(de)(de)聯(lian)系與區別,掌握網絡營(ying)銷(xiao)網站的(de)(de)創建、開發、運營(ying)和(he)(he)(he)管理(li)(li)
5、通(tong)過(guo)學生的分組,開展各(ge)(ge)式各(ge)(ge)樣的網(wang)絡(luo)(luo)營(ying)(ying)銷活動的流程(cheng),體會(hui)不同層次的網(wang)絡(luo)(luo)營(ying)(ying)銷給企業帶(dai)來的機遇。而普通(tong)消費者也可(ke)以通(tong)過(guo)進入(ru)網(wang)絡(luo)(luo)環境,訪問上述網(wang)站,使用個(ge)人郵件(jian)服務等感受到企業網(wang)絡(luo)(luo)營(ying)(ying)銷的影響力。學生通(tong)過(guo)親身操(cao)作(zuo)軟件(jian),可(ke)以體會(hui)到網(wang)絡(luo)(luo)營(ying)(ying)銷與(yu)傳統營(ying)(ying)銷的區別與(yu)聯系,了(le)解各(ge)(ge)種網(wang)絡(luo)(luo)營(ying)(ying)銷策略以及(ji)如何(he)具體實施(shi)。
6、模擬現(xian)實的網(wang)(wang)(wang)(wang)絡(luo)環(huan)境,企業用(yong)(yong)(yong)戶(hu)可(ke)以直接(jie)參與營(ying)銷(xiao)(xiao)(xiao)戰略規劃,實際操作營(ying)銷(xiao)(xiao)(xiao)手段,給學(xue)生(sheng)提(ti)供更大(da)的發揮(hui)空間(jian)。企業操作端集成各種(zhong)網(wang)(wang)(wang)(wang)絡(luo)營(ying)銷(xiao)(xiao)(xiao)工具,以及知識庫(ku)、客(ke)戶(hu)關系(xi)、網(wang)(wang)(wang)(wang)上直銷(xiao)(xiao)(xiao)等功(gong)(gong)能,讓學(xue)生(sheng)對直復(fu)營(ying)銷(xiao)(xiao)(xiao)、數據庫(ku)營(ying)銷(xiao)(xiao)(xiao)、一對一營(ying)銷(xiao)(xiao)(xiao)等等都能夠有更深的理解。通過使用(yong)(yong)(yong)系(xi)統,學(xue)生(sheng)不僅可(ke)以深刻體會到網(wang)(wang)(wang)(wang)絡(luo)營(ying)銷(xiao)(xiao)(xiao)的優(you)勢(shi),以及應該如何去利用(yong)(yong)(yong)該優(you)勢(shi),更可(ke)以發現(xian)網(wang)(wang)(wang)(wang)絡(luo)營(ying)銷(xiao)(xiao)(xiao)的關鍵成功(gong)(gong)因素,印(yin)證并掌(zhang)握課堂上學(xue)來的網(wang)(wang)(wang)(wang)絡(luo)營(ying)銷(xiao)(xiao)(xiao)知識。
7、教學(xue)管理模(mo)塊中系(xi)統管理員可實(shi)(shi)時(shi)了解(jie)、查看學(xue)生的實(shi)(shi)驗操作結(jie)果(guo),并對(dui)其操作結(jie)果(guo)進行考核(he)。系(xi)統管理員在系(xi)統中擁有(you)最(zui)高權限,不僅監控整個(ge)(ge)系(xi)統的運作和每個(ge)(ge)用戶的使用情況,同時(shi)擔負著整個(ge)(ge)網絡環境(jing)的后臺管理員角色。在學(xue)生開(kai)展實(shi)(shi)驗之(zhi)前,系(xi)統管理員先(xian)要設置好實(shi)(shi)驗班級信息。

學生技能訓練子系統:







1、簡捷(jie)高效的三(san)方管理界面,由管理員端(duan)系(xi)統(tong)、教師(shi)端(duan)系(xi)統(tong)、學生端(duan)系(xi)統(tong)組成.
2、模(mo)擬真實的(de)(de)(de)網(wang)(wang)(wang)(wang)絡(luo)(luo)(luo)環(huan)境(jing)(jing),提供包(bao)括(kuo):搜索引(yin)擎、郵件(jian)(jian)服務、門(men)戶網(wang)(wang)(wang)(wang)站、商(shang)貿信息(xi)網(wang)(wang)(wang)(wang)以(yi)及企(qi)(qi)(qi)(qi)業(ye)(ye)用(yong)戶自(zi)己創建的(de)(de)(de)各(ge)種商(shang)務網(wang)(wang)(wang)(wang)站在(zai)(zai)內的(de)(de)(de)模(mo)板,支持(chi)網(wang)(wang)(wang)(wang)絡(luo)(luo)(luo)搜索、郵件(jian)(jian)、新聞(wen)組、信息(xi)發布、網(wang)(wang)(wang)(wang)絡(luo)(luo)(luo)廣(guang)告(gao)、競(jing)價(jia)排名(ming)、域(yu)名(ming)申請(qing)、公(gong)共(gong)信息(xi)、在(zai)(zai)線直銷(xiao)等(deng)等(deng)諸多(duo)的(de)(de)(de)網(wang)(wang)(wang)(wang)絡(luo)(luo)(luo)服務項目(mu)。在(zai)(zai)這種網(wang)(wang)(wang)(wang)絡(luo)(luo)(luo)大環(huan)境(jing)(jing)下,同時存在(zai)(zai)著企(qi)(qi)(qi)(qi)業(ye)(ye)和(he)(he)普通(tong)(tong)消(xiao)費(fei)者兩種用(yong)戶:企(qi)(qi)(qi)(qi)業(ye)(ye)用(yong)戶通(tong)(tong)過自(zi)主的(de)(de)(de)市場(chang)環(huan)境(jing)(jing)分析、目(mu)標市場(chang)選(xuan)擇,注冊自(zi)己的(de)(de)(de)企(qi)(qi)(qi)(qi)業(ye)(ye),并根據企(qi)(qi)(qi)(qi)業(ye)(ye)情況制定網(wang)(wang)(wang)(wang)絡(luo)(luo)(luo)營(ying)(ying)銷(xiao)戰略規劃,利用(yong)網(wang)(wang)(wang)(wang)絡(luo)(luo)(luo)提供的(de)(de)(de)各(ge)種信息(xi)資源(yuan)在(zai)(zai)系統中(zhong)開展網(wang)(wang)(wang)(wang)絡(luo)(luo)(luo)營(ying)(ying)銷(xiao);而消(xiao)費(fei)者身處網(wang)(wang)(wang)(wang)絡(luo)(luo)(luo)環(huan)境(jing)(jing),通(tong)(tong)過網(wang)(wang)(wang)(wang)上沖浪(lang)和(he)(he)購買消(xiao)費(fei)品隨(sui)時隨(sui)地的(de)(de)(de)感(gan)受(shou)各(ge)企(qi)(qi)(qi)(qi)業(ye)(ye)網(wang)(wang)(wang)(wang)絡(luo)(luo)(luo)營(ying)(ying)銷(xiao)策略影響(xiang),體(ti)會企(qi)(qi)(qi)(qi)業(ye)(ye)網(wang)(wang)(wang)(wang)絡(luo)(luo)(luo)營(ying)(ying)銷(xiao)的(de)(de)(de)魅力所在(zai)(zai)。
3、管(guan)(guan)(guan)理員: 管(guan)(guan)(guan)理員在系統中(zhong)擁有最高權限,不(bu)僅(jin)監控著整個系統的運作和(he)每個用戶的使用情(qing)況,同(tong)時負責管(guan)(guan)(guan)理整個網絡環境的相關環節。修(xiu)改資料(liao)、班級(ji)管(guan)(guan)(guan)理、用戶審核(he)、用戶管(guan)(guan)(guan)理、案例設置、原料(liao)庫設置、認證模式(shi)設置、商貿網管(guan)(guan)(guan)理、門戶網站管(guan)(guan)(guan)理、搜索引擎管(guan)(guan)(guan)理、營銷記錄考核(he)、營銷效果(guo)排名。
4、企(qi)業(ye):企(qi)業(ye)用戶是網絡營銷的實施者(zhe),也(ye)是驅動(dong)整(zheng)個系統(tong)運作的主(zhu)要(yao)角(jiao)色。注冊企(qi)業(ye)用戶之后,首先要(yao)閱讀當(dang)前系統(tong)的運行環境(案(an)例),通過對市場(chang)環境、消費群體、注冊資金等等諸多因素(su)的分(fen)析,以及市場(chang)細(xi)分(fen)和目標市場(chang)選擇,決定自己的注冊企(qi)業(ye)性質。
5、實驗操作:
(1)企業網(wang)(wang)站(zhan)設(she)計與開發:域(yu)名申請—網(wang)(wang)站(zhan)規劃—網(wang)(wang)站(zhan)開發—網(wang)(wang)站(zhan)設(she)計
(2)企業網(wang)站管理與營銷:模塊什么時候需要(yao)維護?新聞管理有何(he)用(yong)處?如何(he)管理網(wang)站會員(yuan)?FAQ對網(wang)站有什么幫(bang)助?是(shi)否留意(yi)反饋信息?是(shi)否解決顧客投訴?是(shi)否需要(yao)友(you)情(qing)鏈接?
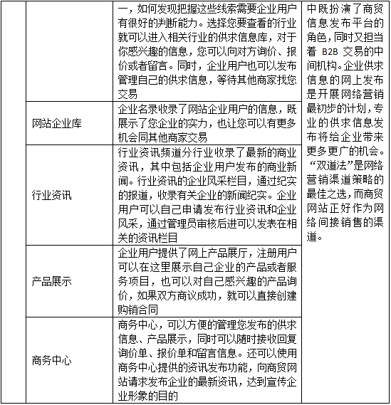
(3)商貿型網站:供求信(xin)息 企業(ye)名錄(lu) 行業(ye)咨詢 產品展示 商務中心
(4)門戶(hu)型網(wang)站:新聞(wen)中(zhong)心、網(wang)上商城、新聞(wen)組、分類(lei)信息、網(wang)絡廣告
(5)網上商城:Btoc交易 商家后臺操(cao)作
(6)搜索(suo)引擎:添加關鍵字(zi) 信息查(cha)詢 統(tong)計報告(gao) 關鍵字(zi)管理技巧
(7)郵件服(fu)務:郵件推廣 郵件群發(fa)
(8)黃頁營銷;
(9)博客營銷
(10)團購網營銷
(11)流量統計(ji)分析(xi)等。
6、教學管理模塊
(1)系統管理員(yuan)可實時了解、查(cha)看學生的實驗操作結果(guo),并(bing)對其操作結果(guo)進(jin)行考核。
(2)系統管(guan)(guan)理員(yuan)在系統中(zhong)擁有最(zui)高權限,不僅(jin)監控整個(ge)系統的(de)(de)運(yun)作和每個(ge)用(yong)戶(hu)的(de)(de)使(shi)用(yong)情況,同時擔負(fu)著整個(ge)網絡(luo)環境的(de)(de)后臺(tai)管(guan)(guan)理員(yuan)角色(se)。在學生開展實驗之前,系統管(guan)(guan)理員(yuan)先(xian)要設(she)置好實驗班級信息。
(3)教(jiao)(jiao)師(shi)(shi)端:為模(mo)擬全真的(de)電子商務(wu)環(huan)境,系統設置(zhi)是對學生(sheng)交(jiao)易環(huan)境中的(de)各種參數進(jin)行(xing)(xing)設置(zhi),教(jiao)(jiao)師(shi)(shi)能在此設置(zhi)產(chan)品庫(ku)管(guan)理、物流車輛庫(ku)管(guan)理、審(shen)(shen)核模(mo)式設置(zhi)、政(zheng)府采(cai)購(gou)信息、進(jin)口(kou)采(cai)購(gou)信息、行(xing)(xing)業資訊(xun)管(guan)理、行(xing)(xing)業資訊(xun)審(shen)(shen)核、門(men)(men)戶新(xin)聞管(guan)理、門(men)(men)戶新(xin)聞審(shen)(shen)核、搜索(suo)關鍵(jian)字(zi)審(shen)(shen)核、項目交(jiao)易平臺審(shen)(shen)核等。
7、營銷職(zhi)業人員心(xin)里(li)測試:心(xin)理(li)輔導(dao)、熱(re)身引導(dao)、互動(dong)開放(fang)、激蕩探索(suo)、團隊(dui)凝聚、分享體(ti)驗、成長評價、指導(dao)原(yuan)(yuan)(yuan)(yuan)(yuan)則(ze)(ze)(ze)(ze)、發(fa)展性(xing)(xing)原(yuan)(yuan)(yuan)(yuan)(yuan)則(ze)(ze)(ze)(ze)、系統(tong)性(xing)(xing)原(yuan)(yuan)(yuan)(yuan)(yuan)則(ze)(ze)(ze)(ze)、年齡(ling)特點原(yuan)(yuan)(yuan)(yuan)(yuan)則(ze)(ze)(ze)(ze)、預防重(zhong)于治療原(yuan)(yuan)(yuan)(yuan)(yuan)則(ze)(ze)(ze)(ze)、輔導(dao)原(yuan)(yuan)(yuan)(yuan)(yuan)則(ze)(ze)(ze)(ze)、民(min)主性(xing)(xing)原(yuan)(yuan)(yuan)(yuan)(yuan)則(ze)(ze)(ze)(ze)、活(huo)動(dong)性(xing)(xing)原(yuan)(yuan)(yuan)(yuan)(yuan)則(ze)(ze)(ze)(ze)、參與性(xing)(xing)原(yuan)(yuan)(yuan)(yuan)(yuan)則(ze)(ze)(ze)(ze)、多樣性(xing)(xing)原(yuan)(yuan)(yuan)(yuan)(yuan)則(ze)(ze)(ze)(ze)、主體(ti)性(xing)(xing)原(yuan)(yuan)(yuan)(yuan)(yuan)則(ze)(ze)(ze)(ze)、保(bao)密原(yuan)(yuan)(yuan)(yuan)(yuan)則(ze)(ze)(ze)(ze)、心(xin)理(li)咨詢室
8、網(wang)絡(luo)典型(xing)案(an)(an)例采用SWOT分析(xi)模型(xing)對企(qi)業(ye)的總戰略、財務戰略、研(yan)發戰略、人(ren)力資源戰略、生(sheng)產(chan)運作(zuo)戰略、營銷(xiao)戰略分別進行企(qi)業(ye)優勢、劣勢、機會(hui)和威脅分析(xi),學生(sheng)通(tong)過典型(xing)案(an)(an)例實(shi)(shi)驗訓練,可以掌握企(qi)業(ye)戰略規劃的研(yan)究(jiu)方法(fa),為學生(sheng)在企(qi)業(ye)戰略分析(xi)、戰略選擇(ze)、戰略實(shi)(shi)施與控制等(deng)方面提供實(shi)(shi)真性實(shi)(shi)驗實(shi)(shi)訓(133個案(an)(an)例)。
關鍵(jian)詞:網絡(luo)營(ying)(ying)銷實(shi)訓平臺 網絡(luo)營(ying)(ying)銷教學平臺 網絡(luo)營(ying)(ying)銷實(shi)訓教學軟件 網絡(luo)營(ying)(ying)銷教學系統;